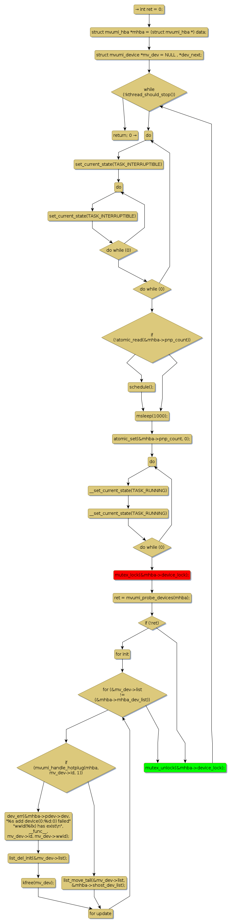
Instance Verification Kit (IVK)
mutex lock @ [44122+31+/linux-3.19-rc1/drivers/scsi/mvumi.c]
Instance Signature: device_lock
|
The Matching Pair Graph:
|
|
Function Name
|
Control Flow Graph (CFG)
|
Events Flow Graph (EFG)
|
Source Correspondence
|
|
mvumi_rescan_bus
|
|
|
[43754+16+/linux-3.19-rc1/drivers/scsi/mvumi.c]
|